Méthodologie sur la caractérisation patrimoniale des logements de la Métropole Rouen Normandie
Classement des bâtiments de logements par type architectural
Ressources :
Travail de caractérisation réalisé par le CAUE sur Le Havre
Note méthodologique rédigée par le CAUE
1. Elaboration d’une étude des types architecturaux rencontrés sur la métropole
- Séparation de l’ensemble des bâtiments par grandes périodes (Bati très ancien, bâti ancien, Reconstruction, Bâti contemporain)
- Recherche des différents types pour chaque période en fonction des matériaux et modes constructif et du type d’habitat
- 13 catégories identifiées (+1 catégorie « autre »)
- Des sous types identifiés pour chaque catégorie (besoin de créer des sous-types pour une meilleure compréhension et pour proposer des recommandations de travaux adaptées)
2. Elaboration de fiches de caractérisation architecturale et techniques
A l’échelle du type : - Tableau récapitulatif « en quelques mots » des principales informations - Caractéristiques architecturales remarquables (habitat, Styles architecturaux, modes constructifs, matériaux principaux et élément remarquables et caractéristiques esthétiques du type) - Précautions principales pour des interventions de réhabilitation ou de ravalement - Eléments complémentaires sur le contexte urbain et l’implantation au sein de la métropole
A l’échelle du sous-type :
- Description architecturale plus précise (y compris dessin de façade)
- Caractéristiques constructives techniques (contexte particulier, mode constructif, composition des murs)
- Caractéristiques thermiques et comportement hygrothermique (performances thermiques de l’enveloppe, comportement hygrothermique des parois, confort d’hiver, confort d’été)
Photos prises sur le terrain par les agents du Cerema
Repérage des types de bâtiments sur une cartographie (SIG)
Ressources :
Bases de données : BDNB, BDTOPO, RPLS (répertoire du parc locatif social), Fichiers fonciers, DV3F (vente récente), DPE (Diagnostic de Performance Énergétique), RNC (Registre national des copropriétés), Mérimée (monument historique, architecture contemporaine remarquable)
Bases de données métropole : Identification des cités jardins, Morphologie urbaine (PLU 2025) : identification des villas, demeure et châteaux, Inclinaison des toitures (issue d’une campagne lidar propre à la MRN)
Elaboration d’indicateurs complémentaires : Calculs CEREMA pour obtenir des informations sur la mitoyenneté.
Indicateurs et sources de données
Choix des indicateurs qui serviront à identifier les types
Période de construction
Individuel / collectif
Forme de la surface au sol
Matériaux des « gros murs » des fichiers fonciers
Matériaux des « structure murs » des DPE
Présence balcon
Matériaux toitures
Immeubles protégés, architecture contemporaine remarquable
Nombre de niveaux
Hauteur
Mitoyenneté
Nombre de logements par bâtiment
Surface au sol du bâtiment (m²)
Surface moyenne par logement (m²)
Nombre de pièces moyen / logement
Surface moyenne / pièces principales
Pour chaque indicateur, hiérarchisation de la fiabilité des bases de données
Pour chaque indicateur et en fonction de chaque type, un cadre de valeurs définies qui permettent de définir si oui, non ou probablement le bâtiment appartient à la catégorie
Système de scoring : Pour chaque bâtiment un score est attribué pour l’appartenance à chaque catégorie. La catégorie à laquelle a été attribué le plus grand score est donc a priori le type du bâtiment.
➡️ Pour 110 000 bâtiments, on donne un score sur 14 catégories, calculé sur la base de 16 indicateurs, soit environ 30 millions de calculs à réaliser.
Vérification de la méthode
Identification manuelle d’un certain nombre de bâtiments par catégories répartis sur l’ensemble de la métropole
Identification manuelle des types sur un quartier donné (hétérogène)
Comparaison des résultats identifiés manuellement avec les propositions de types de la méthode SIG
➡️ Le repérage par la méthode SIG est très réaliste sur les types correspondant au bâti contemporain, mais moins robuste sur le bâti ancien (du fait de la qualité de la donnée et de la difficulté d’identifier un bâtiment comme appartenant à un type étant données les méthodes de constructions traditionnelles non standardisées)
Regroupement en 10 catégories sur lesquelles le pourcentage d’identification est jugé correcte : en effet s’il est difficile d’identifier les 3 différents types associés au bâti d’avant 1850, les scoring sont tels que l’on peut tout de même repérer que le bâtiment appartient à la catégorie « bâti très ancien » comprenant les types “1. Immeuble ou maison en pan de bois”, “2. Immeuble ou maison en brique classique enduite” et “3. Immeuble de rapport ou maison en pierre”.
Sur le même principe, les types 5 et 6 sont regroupés.
Le type “14. Constructions singulière” est impossible à repérer par méthode SIG.
Agrégation à une maille géographique plus large
Le but de cette agrégation est de facilité la compréhension de la donnée. En effet il s’agit de définir un périmètre sur lequel le type « X » est très probablement présent.
Des poches de bâti homogènes sont alors facilement repérables, c’est le cas des cités-jardins, des grands ensembles ou des lotissement pavillonnaires
En revanche, les centre-anciens présentent des quartiers totalement hétérogènes, dans lesquels il sera probable de trouver de nombreux types qui coexistent.
Critères d’identification des ensembles de bâtis homogènes :
Catégories 5 à 13 uniquement (les résultats sur les types de bâti très ancien ne sont pas assez fiables pour envisager un groupement)
Tampon géographique pour agrégation 7m sur les parcelles (seuil empirique après plusieurs essais et analyse des largeurs de voirie)
Seuils nb bâtiments >5 ET nb logements >11
Seuil densité > 5 logt / l’hectare
Seuil homogénéité > 85%
Redécoupage pour ne pas avoir de superposition de tâches de bâti homogène et ré-application des seuils
Représentation des 3 niveaux d’information
Les trois niveaux d’information sont disponibles sur la cartographie dynamique
Bâtiments en 14 catégories
Agrégation des parcelles en 10 catégories
Identification des ensembles de bâtis homogènes
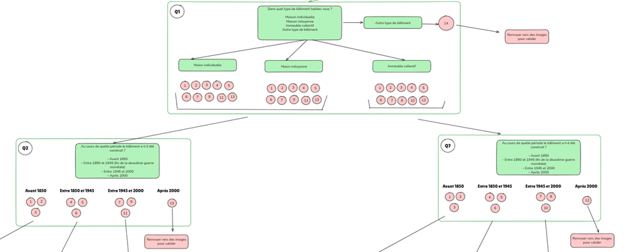
Questionnaire permettant de déterminer le type associé à un bâtiment donné
Elaboration préalable d’un arbre de décision permettant, sur la base de chaque réponse à une question, de diriger vers le choix du type en divisant le nombre de types possible (= par élimination)
Après 5 questions (au maximum) le type est identifié
Méthode simplifiée de reconnaissance du type
Afin de faciliter la compréhension pour le grand public, les réponses pourront être des valeurs (par exemple « la date de construction est comprise entre 1945 et 2000 ») ou des images représentant les différents bâtiments qui appartiennent au type.
L’utilisateur sera guidé au fur et à mesure des questions vers des types de plus en plus précis.
Lorsque le type de bâtiment est identifié, un message « Votre bâtiment fait partie du type “X” » est renvoyé. Celui-ci fait ainsi références aux fiches techniques vers lesquelles l’utilisateur pourra se rediriger.




